ECOBIDON :: Global Process Qué podemos hacer por ti Quienes somos Noticias sectoriales Descargas News corporativo Contáctanos Área privada
 
E-NEWS TRIMESTRAL ECOBIDON
Tercer trimestre de 2008
Descargar NEWS  
 
 
 
 
 
 
 
 
 
 
 
 
 
 
 
 
 
 
 
 
 
 
 
 

 
Bidones o envases, vacíos, metálicos o de plástico. ¿Qué hacer con ellos? Está claro, ¿no?, se los lleva un gestor.

Redactor:
Fco. Gallego Rodríguez

Pues no, no está tan claro como creemos. Los envases vacíos, muchas veces, por no decir casi todas, tienen una característica que nos pasa desapercibida. Están vacíos, sí, ¿pero qué era lo que contenían?

La mayor parte de ellos son suministrados con las materias primas para nuestros procesos de producción, acabado y mantenimiento, cuando no contienen aditivos, aceites, grasas, colorantes, disolventes, colas, detergentes, etc.

Echemos un vistazo a sus etiquetas. Que es lo que nos encontramos:
Productos inflamables, nocivos, corrosivos, tóxicos, que deben almacenarse lejos de fuentes de ignición, lejos de alimentos y cómo no de los niños, que se mantengan en lugar fresco y ventilado, indicaciones de seguridad más o menos extrema, manipulación con material adecuado: guantes, máscaras, gafas protectoras, no respirar vapores y aerosoles, ni morder o ingerir, peligro de sensibilización por contacto cutáneo o sin él, irritación de las vías respiratorias y ojos, en caso de contacto lavar inmediata y abundantemente con agua las zonas afectadas y aquello de: "en caso de malestar o intoxicación, acuda inmediatamente al médico. De ser posible muestre esta etiqueta y suministre por vía … tal o cual antídoto. No verter residuos en las alcantarillas, "Marine Pollutan", etc.

¿ Qué queremos decir con esto? que un envase, un bidón vacío se constituye en un residuo tóxico y peligroso (R.P.). A partir de este punto recogido por la Ley 20/86 y Reales Decretos 833/88 y 952/1997 de 20 de junio que la desarrollan, aquello de "Se los llevan" no es tan sencillo. Asi mismo los residuos de envase disponen de una ley propia LEY 11/1997, de 24 de abril, de Envases y Residuos de Envases (LERE).

Subir

¿Por que no? Pues porque la Ley nos dice que los R.P. deben ser gestionados por empresas autorizadas para tal fin, por el órgano Medioambiental competente de la Comunidad Autónoma afectada. Nos dice también:

Que entre el productor y el gestor debe mediar toda una documentación que identifique, caracterice, siga y controle el R.P. desde su proceso hasta su eliminación.
Que su transporte se debe realizar bajo las consignas ADR, que regulan el transporte por carretera de mercancías peligrosas, lo que supone, que quien vaya a realizar el transporte debe estar en posesión de la autorización administrativa para el transporte de R.P. y aportar toda la documentación para la correcta realización del mismo.
Que existe una propiedad sobre el R.P. por parte del productor (hasta haberla transferido al gestor, mediante los documentos de admisión y de Control y Seguimiento), que le lleva a una responsabilidad sobre los mismos. Responsabilidad de almacenarlos correctamente y gestionarlos de manera que no se infrinja la ley, pues ello nos lleva a incurrir responsabilidades que pueden desembocar en sanciones administrativas, económicas, disciplinarias, cautelares, etc.

Vigilemos entonces que hacemos con ellos y quienes se los llevan. No es válido frente a la administración a la que compete el asunto aquello de: "Toda la vida se ha hecho esto aquello". Se los lleva un chatarrero, un bidonero, los vendemos para agua, nos lo recoge un hombre que nos da X €., el encargado es quien se ocupa del tema, los quemamos, creo que ... etc. Y muchas veces: no sabemos qué hacer con ellos.

También pensamos, que al realizar una correcta gestión, con todo eso de gestores autorizados y documentos y eso, nos sale bastante caro, y en ocasiones es cierto. Pero no es menos cierto que la adecuada gestión de nuestros R.P. nos lleva a una -cada vez más acuciante- preservación del entorno, evita riesgos a la salud y el medio ambiente, elimina o reduce drásticamente la posibilidad de accidentes, y el incurrir en responsabilidades que son siempre más caras que la gestión.

La gestión de los envases nos puede salir relativamente económica, con unas simples normas, de minimización del residuo, normas que también nos llevarán a minimizar el coste de su gestión. Podemos establecer para este fin a "grosso modo" tres normas básicas:

Vaciado: Vaciar de manera óptima el envase nos lleva no sólo a no perder una parte del producto (que aún siendo pequeña en un envase, en la suma total de envases destinados a su abandono se constituye una pérdida estimable) sino que también evitaremos el coste de tener que destruir ese material residual, el coste de la mano de obra de extracción, envasado y transporte hasta su destino final.
Tapado: No perder los tapones ni tapas originales, taparlos después de cada operación de vaciado, y cuando esté completamente vació taparlo. Con esto conseguiremos preservar el estado interior del bidón lo mejor posible. Evitaremos también la solidificación de materias, que cuestan muchísimo de extraer y gestionar, la entrada de oxígeno y polvo, así como la oxidación del interior.
Apilado: Una vez vacíos y tapados, guardarlos convenientemente, apilándolos, a ser posible, en zonas de fácil acceso, tumbados o con las bocas hacia bajo. Evitando que pueda absorber humedad y agua.

Obtendremos con estas normas que el coste de, gestión sea relativamente pequeño, no teniendo que incorporar otro coste más a nuestro producto.

Descargar NEWS Subir

Una vez reciclados, los bidones ya están listos para un nuevo uso.
El REACH.- ¿Estamos preparados?


La Industria Química, que en la Comunidad Valenciana, factura más de 3.500 millones de Euros y genera más de 13.000 empleos directos estará obligada a Registrar todas las sustancias fabricadas e importadas en la Unión Europea.

El Reglamento REACH nº 1.907 / 2.006 del Parlamento Europeo y del Consejo del mismo, fue aprobado el 18-12-2006 y entró en vigor el 1 de Junio del 2.007, teniendo como principal objetivo el garantizar el máximo nivel de protección de la salud y el medio ambiente.

REACH es el acrónimo de Registro Evaluación y Autorización de Sustancias y Preparados Químicos (Registration, Evaluation, Authorisation and restriction of CHemicals). A éstas tres fases se le añade el de Restricción y con estos conceptos ya se puede limitar el uso, producción o comercialización de una sustancia. El Reglamento se basa en el principio de que corresponde a los fabricantes importadores y usuarios intermedios garantizar que solo fabrican importan o comercializan sustancias que no afecten negativamente a la salud humana y el medio ambiente.-

Tal y como establece el Reglamento “Los Estados miembros crearán servicios necesarios de asistencia técnica a fin de proporcionar asesoramiento a los Fabricante, Importadores y Usuarios intermedios sobre las responsabilidades y obligaciones que se derivan de cada uno de ellos en el presente Reglamento”

El pasado 2 de junio de 2.008 La Federación Empresarial de la Industria Química Española (FEIQUE), y las Federaciones Sindicales de la Industria CCOO, y UGT, integrantes del Observatorio del Convenio General de la Industria Química, firmaron una posición común por la que se comprometen, en representación de los trabajadores y la empresas del sector químico a colaborar en el buen desarrollo del Reglamento Reach.

Dada la importante contribución y presencia de la química en la industria el Reach tiene un alcance mayor que la propia industria química ya que afecta a todos sus clientes, a sus proveedores y, en definitiva a toda la cadena de valor. Su entrada en vigor supone un cambio estratégico de gran calado para la industria, y sin duda tendrá un impacto de mayor o menor grado en la competitividad de las empresas del sector químico y de sectores de usuarios.

Subir

Se calcula que 10.000 empresas deberán adaptarse a la normativa, pertenecientes tanto al sector químico como a importantes sectores como el alimentario, el textil, la construcción, el metal, la automoción y otros sectores usuarios de sustancias químicas.

Diversos estudios han calculado que la nueva norma puede incrementar los costes de producción de una sustancia entre el 6 y el 20 % un considerable impacto que en muchos casos y en función del margen de rentabilidad de cada una de ellas puede determinar que las Empresas eliminen sustancias de su fabricación.

El objetivo de la posición común que firmaron los agentes sociales y económicos representantes de la industria química española es velar para que la adaptación de las empresas al Reglamento se desarrolle cumpliendo los objetivos que lo impulsaron: mejorar la protección de la salud y el medio ambiente. Esta unión refleja el compromiso de sindicatos y empresarios, además de exponer las medidas necesarias para lograr una aplicación óptima del REACH, reduciendo los riesgos de la posible pérdida de competitividad.

Pero la potenciación de actuaciones se hace más necesarias si cabe cuando la legislación va encaminada al control y prevención de la contaminación.

Los compromisos voluntarios del sector en sus distintas áreas han demostrado ser un importante motor para anticiparse a los requerimientos ambientales, permitiendo mantener su competitividad.

Con los residuos industriales el conjunto de las empresas que están adheridas al Compromiso de Progreso® han conseguido una reducción entre 1.993 y 2.005 del 24% por tonelada producida. En cuanto a los clasificados como peligrosos, teniendo en cuenta las modificaciones a la baja de las listas europeas, se ha obtenido una reducción del 22% durante el mismo período. El reciclado se ha convertido en una de las herramientas esenciales para reducir el volumen de residuos. Con respecto a los residuos de envases, en el que brilla como estrella la normativa voluntaria del Sistema Depósito Devolución y Retorno SDDR, por el que los envases pueden ser utilizados una y otra vez hasta su conversión definitiva en residuo, se han hecho grandes avances. Así en el período de 2.000-2.004, el reciclado de envases plásticos se ha incrementado en un 40% llegando hasta las 284.000 toneladas, y en el del total de recuperación de plásticos se ha hecho en un 53%, llegando a las 411.000 TM.

Francisco Cortés Tenedor

Consejero delegado COMSA
(Comercial Química, S.A.)

Presidente de QUIMACOVA.
(Asociación Química y Medio Ambiental de la Comunidad Valenciana)

Vicepresidente de la AECQ.
(Asociación Española del Comercio Químico)

Miembro del Comité de Seguimiento de REACH
(Federación Empresarial de la Industria Química Española FEIQUE)

N.A. Las estadísticas y datos reflejados en éste artículo han sido obtenidas de FEIQUE

Descargar NEWS Subir

 
Breves
 
ECOBIDON PRESENTE EN ECOFIRA

El pasado mes de junio, en concreto del 11 al 13 de junio, ECOBIDON participó en ECOFIRA, la Feria Internacional en España del agua, suelo, aire y los residuos, servicios y tecnologías, que se celebró en Valencia.

Bajo el paraguas de QUIMACOVA (Asociación Química y Medioambiental del Sector Químico de la Comunidad Valenciana) estuvimos presentes junto a las principales firmas de ámbito nacional e internacional.

El balance fue positivo, se cerraron acuerdos y logramos el objetivo de difundir imagen y marca de cara a la próxima inauguración de nuestra nueva planta de Utiel.

El FAR, con contenedores de Ecobidon, fue una de las referencias culturales del FIB.
 
UN PATROCINIO ALTERNATIVO

Como todos los años, en Benicasim se celebra el FIB. Numerosos grupos de rock atraen multitudes de todas las edades y condiciones sociales. Diversas nacionalidades y tendencias se mezclan para dar como fruto un festival único y alternativo.

Este año, ECOBIDÓN ha querido estar presente en el mismo de la mano de las diseñadoras Sonia Ferragut y Lisa Gracia patrocinando su monumento llamado FAR.

ECOBIDÓN ha suministrado los contadores de 1000l que han sido modificados para dar como fruto un faro erigido en la playa del Torreón. Realmente las diseñadoras han sabido sacarle partido a un elemento tan aburrido como puede ser un contenedor o IBC.

Iluminados en su interior, tal y como muestra la ilustración, se conformaban como un auténtico punto de encuentro en la noche, dotándola de color y calidez.

Ha sido toda una experiencia en la que todos hemos quedado encantados y que abre una nueva vía de promoción y difusión de marca a la par que nos dirigimos a generaciones que se alejan del público objetivo del negocio, pero no de los valores de reciclaje y sostenibilidad.

http://fiberfib.com/fibart/2008/sonia-ferragut-lisa-gracia/

Subir
 
UN AYUNTAMIENTO CONCIENCIADO

El pasado 30 de junio, el Ayuntamiento de Utiel convocó una rueda de prensa para "Presentar en Sociedad" el nuevo proyecto de ECOBIDÓN

Es el ejemplo claro de un consistorio que apuesta por la industria como motor económico de la población. Lejos de prejuicios infundados y tras analizar el proyecto, ha visto en esta empresa no solo riqueza en forma de empleo e ingresos por impuestos, si no la necesidad de gestionar los residuos de forma sostenible.

Fueron estos valores de ecología, respeto por el medio ambiente y sostenibilidad, los que imperaron en toda la rueda de prensa. Está claro que cada vez estamos todos más sensibilizados por el Planeta y cuando surgen iniciativas como la de ECOBIDÓN, los medios se vuelcan y las instituciones apuestan por ellas de forma clara y sin tapujos.

D. José Luis Ramírez, alcalde de Utiel, junto a los representantes de Ecobidon

Descargar NEWS

   
Renovarse o morir

Lejos de ser un tópico, poco hay más cierto en los negocios. Todo el mundo habla de innovación como el motor de cualquier negocio y no se equivocan.

Hoy en día donde todos estamos bombardeados por un ingente número de impactos publicitarios (más de 4000 al día) al final con qué nos quedamos. Pues con aquello que nos ha sorprendido. Con aquello que ha sabido diferenciarse y obviamente con aquello que encaja en el hueco que nuestra necesidad ha generado.

Esto no es fortuito, es fruto de mucho trabajo de una innovación constante y sistematizada. En los tiempos que corren, lo de “cría fama y échate a dormir” es poco menos que “cava tu tumba y espera tu muerte”. Puede sonar duro pero así es.

ECOBIDÓN supo ver que no se podía seguir actuando como en el siglo XIX. Para ello estudió qué querían los clientes. Qué era aquello que los satisfacía y lo que les molestaba de nuestra gestión. Ese fue el punto de partida para una carrera de fondo que nos ocupa, a fecha de hoy, más de tres años, y para la cual ya se ve la meta: Noviembre 2008.

La renovación ha sido total. Casi se ha reinventado la Compañía. Se ha buscado un nuevo emplazamiento, se han diseñado instalaciones, procesos y maquinaria. Se han definido estrategias de negocio totalmente revolucionarias en el sector y sobre todo se han abierto las puertas dando ejemplo de transparencia en todos los aspectos.

De hecho, el próximo mes de noviembre se inaugurarán las nuevas instalaciones de ECOBIDÓN en Utiel. Será una jornada de puertas abiertas, donde los asistentes podrán, además de ver unas instalaciones de última generación, conocer aliados, competidores y personalidades del mundo de los negocios y la política. Ah y por supuesto pasarlo muy bien.

Retornando a la innovación y para concluir, diré que o nadas más aprisa que la corriente, o acabas en la desembocadura del río panza arriba. Sólo hay que ver la cantidad de empresas que caen año tras año. Empresas muy longevas que tan solo han seguido haciendo las cosas como siempre.

Descargar NEWS Subir

 
Reutilizar vs reciclar

Bien cierto es que con todo esto del reciclaje, el Medio Ambiente y la sostenibilidad, afortunadamente tan en boga, muchos conceptos han quedado un tanto difusos y confusos.

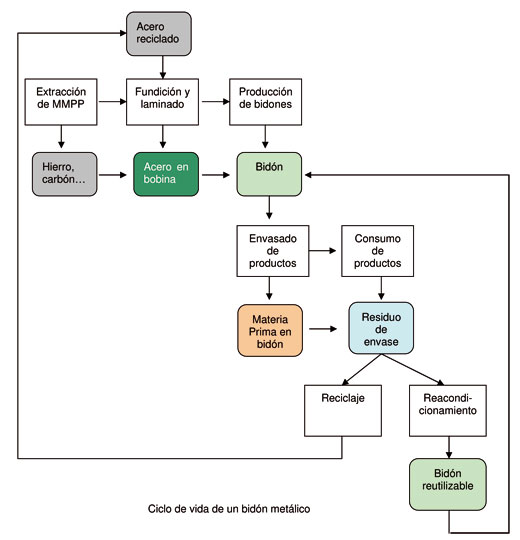
Así pues, reciclar no es volver a utilizar tal cual, sino usar ese producto como materia prima para fabricar otro, incluso de naturaleza totalmente diferente. Por ejemplo, con el papel y el cartón, podemos fabricar material de embalaje de pulpa moldeada (EPS). Tras prensar y fundir un coche, podemos obtener perfiles metálicos, chapa para fabricar mueble metálico o partes de otros vehículos.

Pero en el caso de la actividad que ocupa a ECOBIDÓN, reciclar no es lo mejor. Pongamos por caso un bidón metálico de 200l. Lo que haremos con él una vez llega a nuestras instalaciones, será verificar que responde a los criterios de estanqueidad, resistencia y aspecto adecuados y posteriormente, se procederá a su lavado, tanto interior como exterior, a su reconformado, a la eliminación de las etiquetas que identifica los productos que ha contenido y por último se pintará y se imprimirá la homologación correspondiente.

En este proceso se consume muy poca agua ya que ésta procede de la propia depuradora de la planta. También se consume algo de sustancias detergentes, electricidad y algo de pintura.

Subir

Con esto hemos conseguido alargar el ciclo de vida del bidón, pudiendo ser puesto de nuevo en el mercado y así sucesivamente hasta que su deterioro haga imposible un nuevo proceso de recuperación. En este momento, lo que haremos con este bidón deteriorado será fragmentarlo en trozos más pequeños de chapa y lavar dichos fragmentos para así eliminar posibles restos de la sustancia que contuvo en su último ciclo de vida. Una vez secos, tenemos materia prima para poder fundirla y fabricar nuevos productos.

Visto lo visto, al reciclaje le ha salido un competidor. Claro está que es más fácil y cómodo destruir un bidón para su venta como chatarra que reacondicionarlo para su posterior reutilización. Además, en muchos casos, tras la fragmentación del bidón, no se procede al lavado de los trozos resultantes, emitiéndose a la atmósfera durante el proceso de fundición los posibles restos de productos remanentes y/o transfiriéndose al material fundido como parte de la aleación.

Un estudio del Departamento de Defensa de Estados Unidos habla de una diferencia del coste entre estos dos procesos de más de un 50% a favor de la reutilización. Lo que sucede es que el coste queda diluido entre todos los agentes que intervienen en los procesos (transporte, gestión de residuos, productores, etc.) y es difícil evaluarlo.

De cualquier forma, el consumo de energía (proceso de lavado, vs. Proceso de desgarrado y fundición) no tiene comparativa alguna. En el caso del reutilizado, no hay aporte de materia prima (acero), mientras que en el reciclado, es necesario alear el producto final mediante aporte de materia prima nueva. Si nos remitimos a las emisiones de CO2, tenemos similares proporciones.

Por todo esto, en ECOBIDÓN, abogamos por la reutilización, siendo además éste nuestro “Core Business”, quedando las tareas de destrucción como “mal necesario” cuando un envase (ya sea de metal o de plástico) ha superado el máximo número de ciclos de vida, que en muchos casos pueden superar el número de 7.

Además, fomentar la reutilización es rentable para el Medio Ambiente y para su cuenta de resultados.

Subir

Descargar NEWS Subir

 
Ya estamos inmersos en la crisis

Ya estamos inmersos en la crisis No hay vueta atrás. Ahora el que de manera prudente se fue adaptando a lo que se veía venir y que siguiendo con una conveniente actitud de prudencia se ponga en una situación, que los ingleses denominan como Standbay y que nosotros denominamos “a la espera”, podrá, sin perder en ningún momento de vista el entorno-, responder rápidamente a cualquier vuelta de tornillo táctico o estratégico que este nos mande.

Y ¿que pasa con los que o no se creyeron o no supieron ver los peligros de esta situación? Pues muchos por desgracia, entraran en situación concursal, otros estarán tan aturdidos que no sabrán como reaccionar todavía, y otros, sin llegar a situaciones tan extremas, sobrevivirán en una situación de mercado demasiado compleja, como para desperdiciar las oportunidades que seguirán estando ahí, y que solo los que tengan o consigan tener una necesaria serenidad, que les permita observar con objetividad lo que vaya sucediendo, podrán aprovechar.

Estos momentos son para todos aquellos que su situación económica les permita seguir trabajando. Apuesten por realizar una mirada introspectiva en su empresa y que empiecen a enumerar todo aquello que no hicieron o que no consideraron importante aplicar a su gestión.

Subir

Seis consejos útiles para una situación de crisis:

1
Conocer muy bien nuestro sistema productivo, es la base de un modelo de negocio que será reconocido por los clientes y premiados con el consumo de nuestros productos o servicios aportándonos rentabilidad.
2
Formar un equipo de buenos profesionales. Las empresas ya no funcionan con organizaciones jerarquizadas, sino como conjunto de profesionales con un único fin.
3
Orientarse definitivamente hacia el cliente: El cliente siempre es valioso, pero no únicamente para venderle (ventas), sino para entenderlo (marketing), ¿y con que objetivo?, para venderle siempre con rentabilidad. Ya no seremos nada sino conocemos de verdad a nuestro cliente.
4
Determinar el objetivo, la estrategia y la dimensión del esfuerzo a lograr, porque la gente, nuestra gente, ya no camina a ciegas.
5
Comunicar internamente nuestra cultura de gestión y valores de manera que nuestros empleados sientan la empresa como suya.
6
Definir, y comunicar la inteligencia empresarial tanto al mercado objetivo prioritario como a nuestra organización de personas.

Luis A. Sequí
Socio-director
www.entornoemprearial.com

Descargar NEWS Subir
 
 
Español
ECOBIDÓN 902 110 583 Gestor Autorizado Aut: 388-09/AAI/CV Nota Legal
ATT:comunicación bien dirigida